全国服务热线
0755-36694523
EN
/CN
球王会(中国)
关于固电
公司简介
企业文化
组织结构
荣誉资质
员工风采
工厂展示
产品中心
叠层电感
一体成型电感
精密绕线电感
功率电感
磁胶屏蔽电感
磁环电感
插件电感
磁珠
高频变压器
大功率电感
规格书下载
技术支持
服务宗旨
技术成果
产品参数
环保检测
全球运营
品牌加盟代理
诚信合作企业
球王会体育网页
公司新闻
行业新闻
媒体报道
联系方式
联系方式
留言反馈
-NEWS CENTER-
球王会体育网页
公司新闻
行业新闻
媒体报道
公司新闻
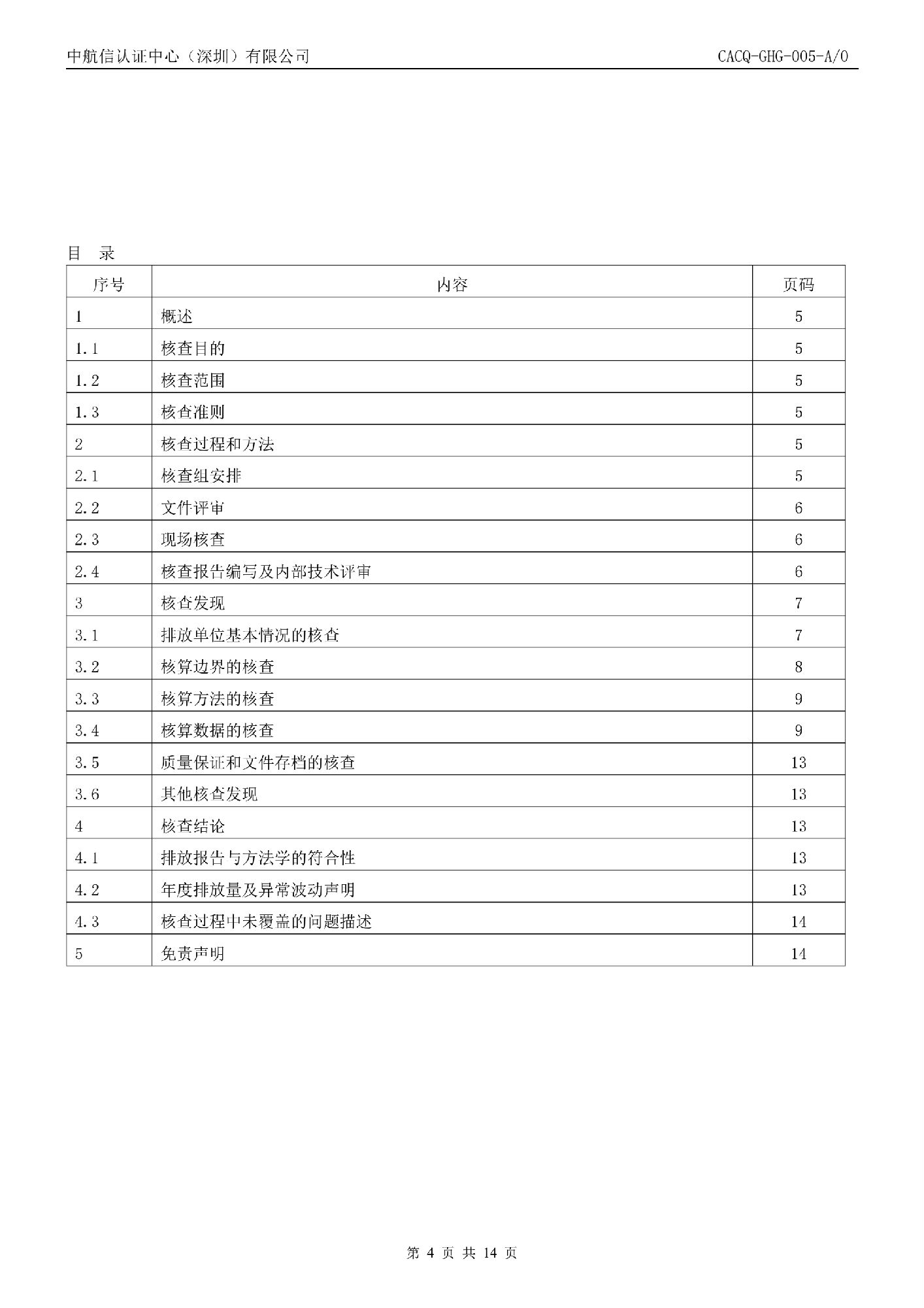
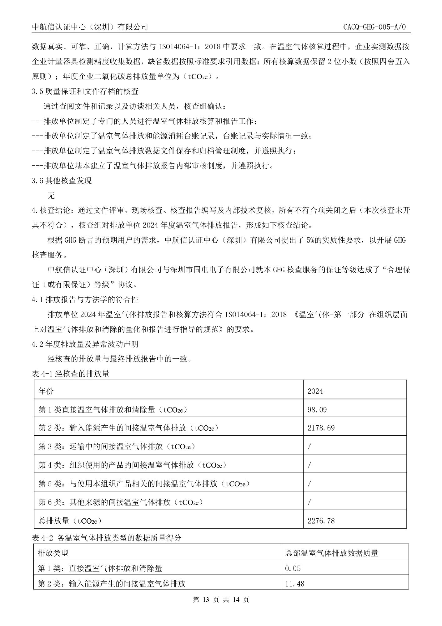
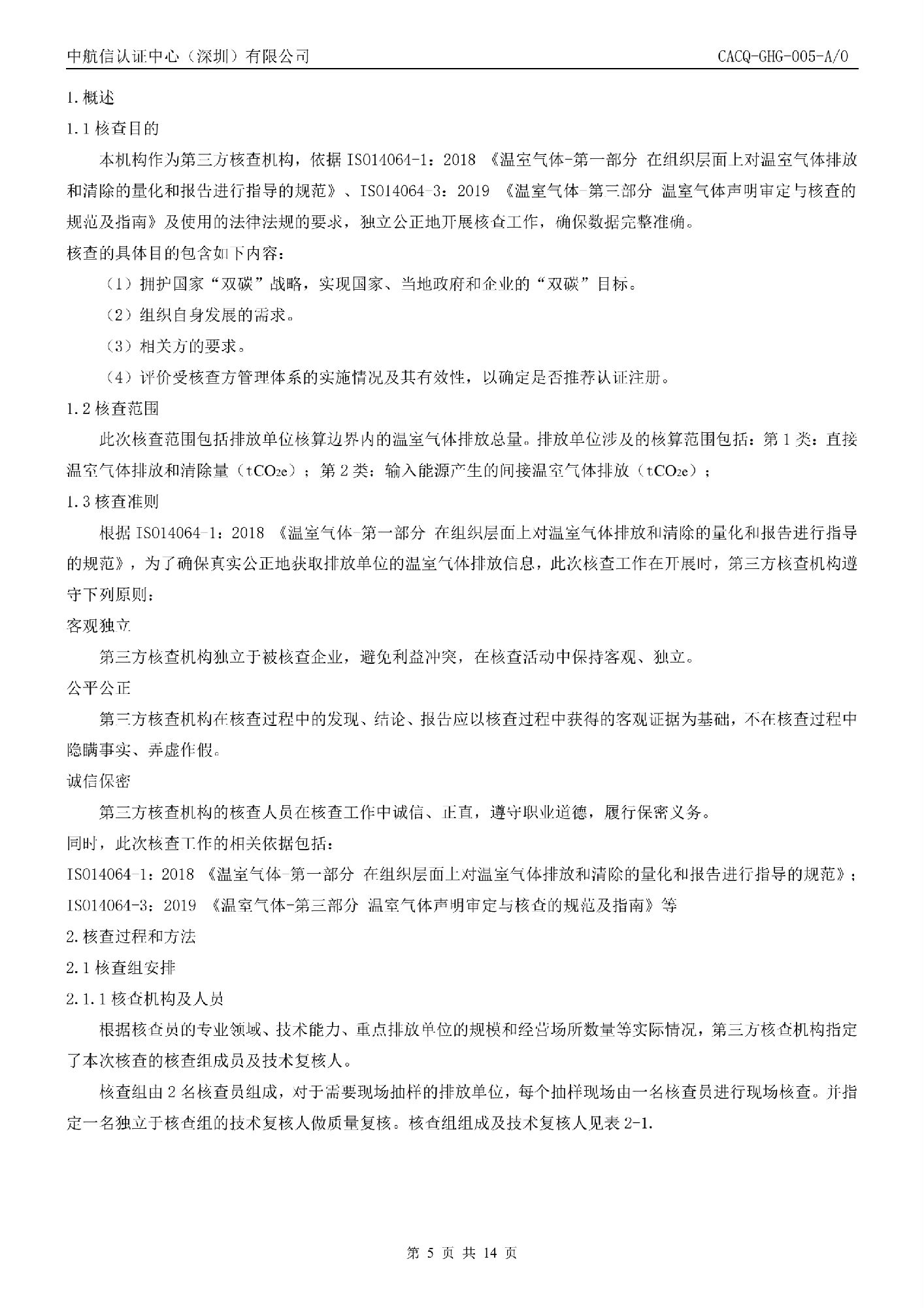
14064-温室气体碳核查报告
日期:2025-05-15 / 来源:未知
上一篇:
14064-温室气体核查声明证书
下一篇:
球王会体育网页 履行社会...
意昂体育注册
|
云博体育
|
乐竞体育网站首页
|
意昂平台
|
星空·官方端在线登入
|
雷电竞网页平台
|
球盟会主页
|
星空官网首页入口
|
MK官网
|